×
Site Menu
Everything
Cancer
Brain Cancer
Breast Cancer
Prostate Cancer
Colon Cancer
Lung Cancer
Cancer Cures
Cancer Walks
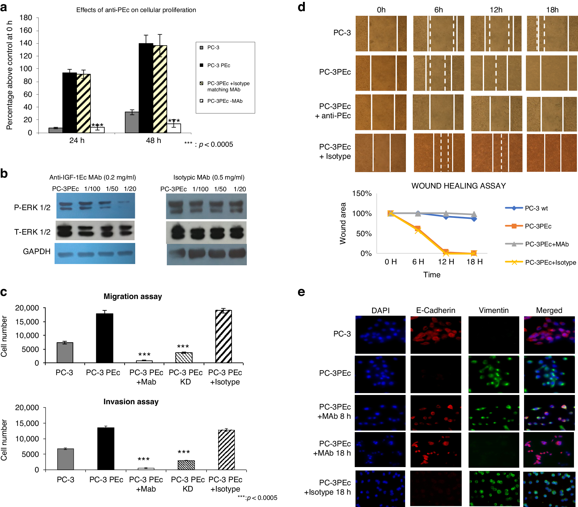
Anti-PEc: Development of a novel monoclonal antibody against prostate cancer
1 year ago
60
British Journal of Cancer - Anti-PEc: Development of a novel monoclonal antibody against prostate cancer
Read Entire Article
Homepage
Prostate Cancer
Anti-PEc: Development of a novel monoclonal antibody against prostate cancer
Related
Pedro Barata, MD, on darolutamide efficacy across age subgro...
1 month ago
57
NHS could offer a prostate cancer diagnosis within a day usi...
1 month ago
47
Daiichi Sankyo’s Latest Clinical Trial: A Potential Game-Cha...
1 month ago
49
Trending
1.
Bob Dylan
2.
Barge
3.
Whale capsizes boat
4.
Argentina vs Morocco
5.
Tesla stock
6.
Jimmy Carter
7.
Michael Gallup
8.
John Mayall
9.
Bob Newhart
10.
Yellowstone
Popular
Darwin woman forced to fly interstate for a cancer diagnosis...
2 years ago
296
Reduce your risk of cancer: get involved and have fun
2 years ago
265
Stone Roses legend’s wife dead aged 52 after long cancer bat...
2 years ago
253
Former OU 2-sport standout Ryan Minor has no more treatment ...
2 years ago
245
B.C. woman raises awareness of pancreatic cancer after husba...
2 years ago
242